A single-letter mutation with a whole-body consequence
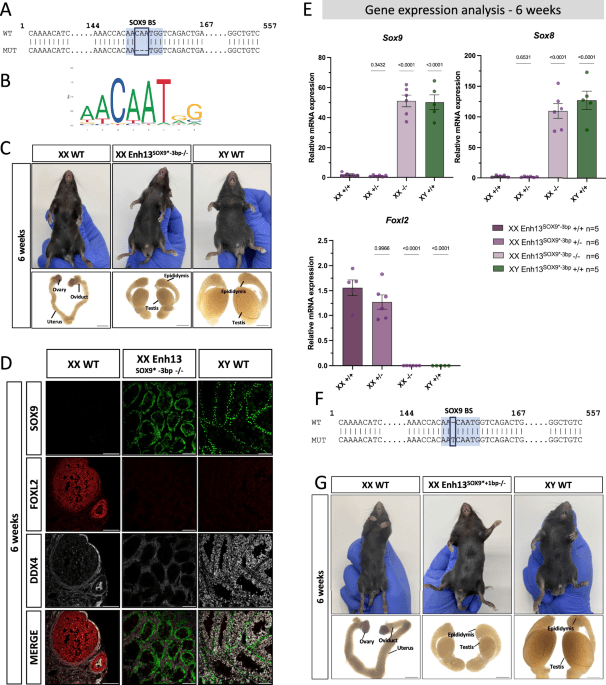
Researchers at Bar-Ilan University say they have identified a striking example of genetic precision: changing just one letter in DNA can completely alter sex development in mice. The work, published in Nature Communications according to the supplied source material, shows how a single-letter change can trigger complete sex reversal.
That result is notable because it compresses a major developmental outcome into an almost microscopic genomic change. Biology is often described in terms of networks, pathways and interacting systems, and that framing is correct. But this finding is a reminder that in some cases the switch point can be extraordinarily small. One altered nucleotide, if it sits in the right place, can redirect a fundamental developmental program.
Why this matters scientifically
The study adds weight to a central lesson of modern genetics: not all mutations are equal in scale or effect. Some changes may be silent, some may subtly shift risk, and some can reconfigure developmental outcomes entirely. The Bar-Ilan result belongs in the last category, at least in the mouse system described.
Sex development is one of the clearest examples of tightly regulated biological timing. A disruption at a critical control point can have cascading effects. The importance of the new report is not only that the outcome was dramatic, but that the trigger appears to have been minimal at the sequence level. That sharp relationship between a tiny edit and a major phenotype is exactly the kind of finding that can help researchers map where developmental control is most sensitive.
For genetics research more broadly, these kinds of studies help identify which sequence elements behave more like switches than dials. That matters both for basic biology and for the interpretation of genetic variation. If a single-letter change can redirect development in mice, then pinpointing such sites becomes crucial for understanding how specific traits and disorders emerge.
What can and cannot be concluded
The source material is clear that the result was observed in mice. That distinction matters. Mouse studies are often essential for uncovering mechanisms, but they are not identical to human biology. The appropriate reading is therefore that the study reveals a powerful developmental mechanism in a mammalian model, not that a direct human equivalent has already been established.
Even with that caution, the work has broad relevance. Mouse genetics remains one of the main tools for understanding how genes regulate development, and dramatic findings in mice frequently shape the questions researchers ask in human biology. A result this sharp naturally draws interest because it suggests that some developmental decisions may hinge on very specific genomic instructions.
The larger genetics lesson
Public conversations about DNA often drift toward either extreme simplicity or overwhelming complexity. This study is useful because it supports a more precise middle view. Development is complex, but there are also moments in biological systems where a single molecular change can matter enormously.
That is important for both science and medicine. In research, it helps narrow the search for functional sequence elements that govern major outcomes. In clinical genetics, it reinforces why interpreting variants requires more than counting how many bases are changed. A tiny alteration can be decisive if it affects the right control point.
The finding also illustrates why genomics remains a discovery-rich field even after years of sequencing advances. Reading DNA is not the same as understanding it. Studies like this turn sequence information into mechanism by showing exactly how a specific change maps onto a biological result.
Why the study is likely to attract attention
The phrase “one DNA letter” carries obvious scientific and public resonance. It describes a result that is easy to grasp and hard to ignore. But behind that simplicity is a more substantial message about developmental biology: key outcomes can depend on sequence-level precision that is far tighter than many non-specialists assume.
That has consequences for how scientists study inheritance, developmental disorders and gene regulation. It also matters for future research strategies. Once a single-letter change with a strong effect is identified, it becomes a powerful entry point for dissecting the surrounding control system. Researchers can ask what pathway is being altered, when in development the effect appears and which downstream outcomes depend on that switch.
The supplied material does not provide those downstream details, so they should not be overstated. Still, the high-level significance is already clear. This is not simply another example of genes influencing traits. It is an example of extreme biological leverage, where a minimal genetic edit produces a maximal developmental shift.
A reminder about precision in biology
The Bar-Ilan study underscores a theme that runs through much of contemporary life science: precision matters. Whether in gene regulation, developmental timing or molecular signaling, major outcomes can be governed by minute changes. In this case, the reported consequence is complete sex reversal in mice, making the result especially vivid.
That alone makes the study important. It offers a concise, memorable demonstration that the genome is not just a vast archive of information, but a system in which single characters can carry extraordinary developmental weight. For researchers, that is an invitation to look even more closely at the specific letters that act as biological turning points.
This article is based on reporting by Phys.org. Read the original article.
Originally published on phys.org




